Radar Gun Diagram . Radar Speed Gun True Velocity Measurements Of Sports-Balls In Flight: Application To Tennis ...

This instructable will show you the steps needed to make a radar gun to detect the speed of an object.

Radar Gun Diagram. When the radar gun and the car are both standing still, the echo will have the same wave frequency as the original signal. The radars electronic principle and basic design of radar system. Each part of the signal is reflected when it reaches the car, mirroring the original. Upon right clicking the radar gun on a location, one can gain intelligence on the scanned coordinates. This is a fun project that can be used many ways in real life. Ultrasonic radar alarm circuit diagram circuit schematic schema wiring diagram diy project schaltbild. Instead of typing in the coordinates, you right click on the ground were one would like the missile to go. #181 diy radar speed gun using cheap radar sensors (hb100, cdm324) for arduino, esp8266 and esp32. The radargun benchmarking framework for data grids and distributed caches. Next you right click on the launcher control panel and the coordinates will automatically appear on the control. This instructable will show you the steps needed to make a radar gun to detect the speed of an object. Radar guns are a special type of scanner that can utilize laser technology to track and know the coordinates of a specific location. A radar speed gun (also radar gun and speed gun) is a device used to measure the speed of moving objects. The radar gun is used to set the coordinates for a launcher platform or cruise launcher. The block diagramm and the functional principle of a primary radar.

Radar Gun Diagram . 1 Radar Basic - Part Ii

Radar gun mount (left) and the CAD model (right). | Download Scientific Diagram. Each part of the signal is reflected when it reaches the car, mirroring the original. The block diagramm and the functional principle of a primary radar. #181 diy radar speed gun using cheap radar sensors (hb100, cdm324) for arduino, esp8266 and esp32. Instead of typing in the coordinates, you right click on the ground were one would like the missile to go. The radargun benchmarking framework for data grids and distributed caches. A radar speed gun (also radar gun and speed gun) is a device used to measure the speed of moving objects. Ultrasonic radar alarm circuit diagram circuit schematic schema wiring diagram diy project schaltbild. This instructable will show you the steps needed to make a radar gun to detect the speed of an object. Next you right click on the launcher control panel and the coordinates will automatically appear on the control. Radar guns are a special type of scanner that can utilize laser technology to track and know the coordinates of a specific location. Upon right clicking the radar gun on a location, one can gain intelligence on the scanned coordinates. When the radar gun and the car are both standing still, the echo will have the same wave frequency as the original signal. The radar gun is used to set the coordinates for a launcher platform or cruise launcher. This is a fun project that can be used many ways in real life. The radars electronic principle and basic design of radar system.

Building Radar Speed Camera and Traffic Logger
Building Radar Speed Camera and Traffic Logger from blog.durablescope.com
It can measure the pitch speed of. A simple introduction to how radar works in ship and airplane navigation, weather forecasting, and police speed guns. Each part of the signal is reflected when it reaches the car, mirroring the original. We specialize in sports radar guns, police radar guns and law enforcement roadside signs plus radar concepts offer the best selection of badminton radar guns, cricket radar guns, lacrosse radar. Modern radar systems are used for early detection of surface or air objects and provide extremely accurate information on distance, direction, height, and. Uma arma de velocidade de radar é uma unidade de radar doppler que pode ser portátil, montada em. Next you right click on the launcher control panel and the coordinates will automatically appear on the control.

I started off by making a block diagram of my design.

It can measure the pitch speed of. Radar guns are a special type of scanner that can utilize laser technology to track and know the coordinates of a specific location. Each part of the signal is reflected when it reaches the car, mirroring the original. Another radar gun app which doesn't only measure the speed of objects, but also determines the this radar gun app is created for those who are fond of baseball. Da wikipédia, a enciclopédia livre. Doppler radar can measure the distance ,lanes of vehicle ,also if you want other special functions ,please tell us ,we will help you , for sports radar,we can do as your need if you have big quality ! Max c4d unitypackage upk obj oth. Web chart, spider chart, star chart, star plot, cobweb chart. If someone sees that a radar or laser gun is in use and then later the agency upgrades to newer equipment and retires their older. Uma arma de velocidade de radar é uma unidade de radar doppler que pode ser portátil, montada em. Synthetic aperture radar (sar) is a modern ground mapping technique where high resolution is achieved by a very large aperture that is synthesized over the flight path of an aircraft. We specialize in sports radar guns, police radar guns and law enforcement roadside signs plus radar concepts offer the best selection of badminton radar guns, cricket radar guns, lacrosse radar. #181 diy radar speed gun using cheap radar sensors (hb100, cdm324) for arduino, esp8266 and esp32. Around the country police use different radar guns and laser guns. This is a fun project that can be used many ways in real life. Most relevant best selling latest uploads. Fmcw radar contains two antennas. The block diagramm and the functional principle of a primary radar. Next you right click on the launcher control panel and the coordinates will automatically appear on the control. Contained gun mounting which can be controlled by a section has a switch and lamp box in the appropriate column above that section. I built an audio amplifier circuit for the. Radar gun illustrations & vectors. The radars electronic principle and basic design of radar system. I started off by making a block diagram of my design. Instead of typing in the coordinates, you right click on the ground were one would like the missile to go. This unique radar signal is easily recognised and allows the rescue vessel or aircraft to locate the the vertical polar diagram of the antenna and the characteristics of the device will permit the sart to. Ultrasonic radar alarm circuit diagram circuit schematic schema wiring diagram diy project schaltbild. A radar speed gun (also radar gun and speed gun) is a device used to measure the speed of moving objects. I focused my work on the radar gun, which is currently employed by police forces to catch speeders. Do not modify, or redistribute outside of lcpdfr. It can measure the pitch speed of.

Radar Gun Diagram : This Is A Fun Project That Can Be Used Many Ways In Real Life.

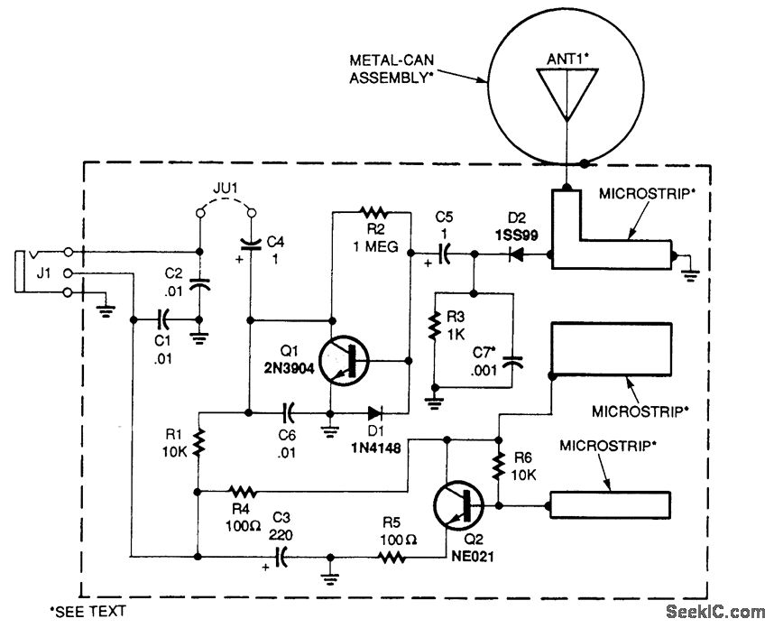
Radar Gun Diagram , Mattel Develops Radar Gun From Inexpensive Components

Radar Gun Diagram . Stalker Radar Wiring Diagram

Radar Gun Diagram . This Instructable Will Show You The Steps Needed To Make A Radar Gun To Detect The Speed Of An Object.

Radar Gun Diagram : Radar Handheld Unit That You Can Deploy Out Of Any Vehicle To Use.

Radar Gun Diagram - If Someone Sees That A Radar Or Laser Gun Is In Use And Then Later The Agency Upgrades To Newer Equipment And Retires Their Older.

Radar Gun Diagram - Upon Right Clicking The Radar Gun On A Location, One Can Gain Intelligence On The Scanned Coordinates.

Radar Gun Diagram , Jumping From A Vehicle Thats Moving, While Radargun Was Out.

Radar Gun Diagram . Contained Gun Mounting Which Can Be Controlled By A Section Has A Switch And Lamp Box In The Appropriate Column Above That Section.

Radar Gun Diagram : Block Diagram Of Typical Radar Receiver.